44118太阳成城集团
东油首页
|
人才引进
|
设为首页
|
加入收藏
首页
44118太阳成城集团
学院简介
现任领导
组织机构
委员会
发展历史
党建工作
党建机构
理论学习
党建动态
党员风采
学科建设
学位点
重点学科
重点专业
重点实验室
师资队伍
师资概况
导师介绍
教师名录
学科带头人
人才引进
人才培养
本科教育
研究生教育
工程教育认证
科学研究
科学概况
科研团队
科研成果
重要项目
学工在线
组织机构
管理文件
学生组织
学风建设
学子楷模
招生就业
本科招生
硕士招生
博士招生
校友天地
优秀校友
学工在线
组织机构
管理文件
学生组织
学风建设
学子楷模
管理文件
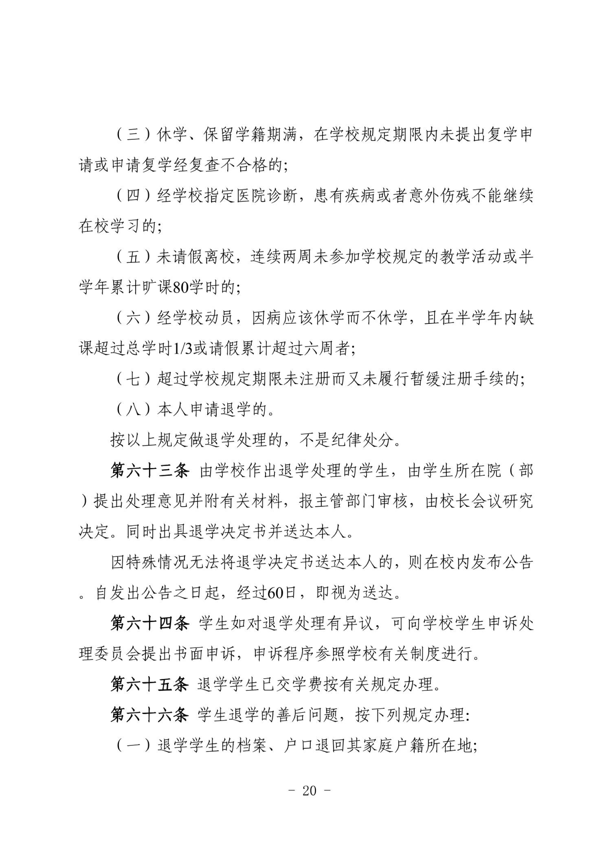
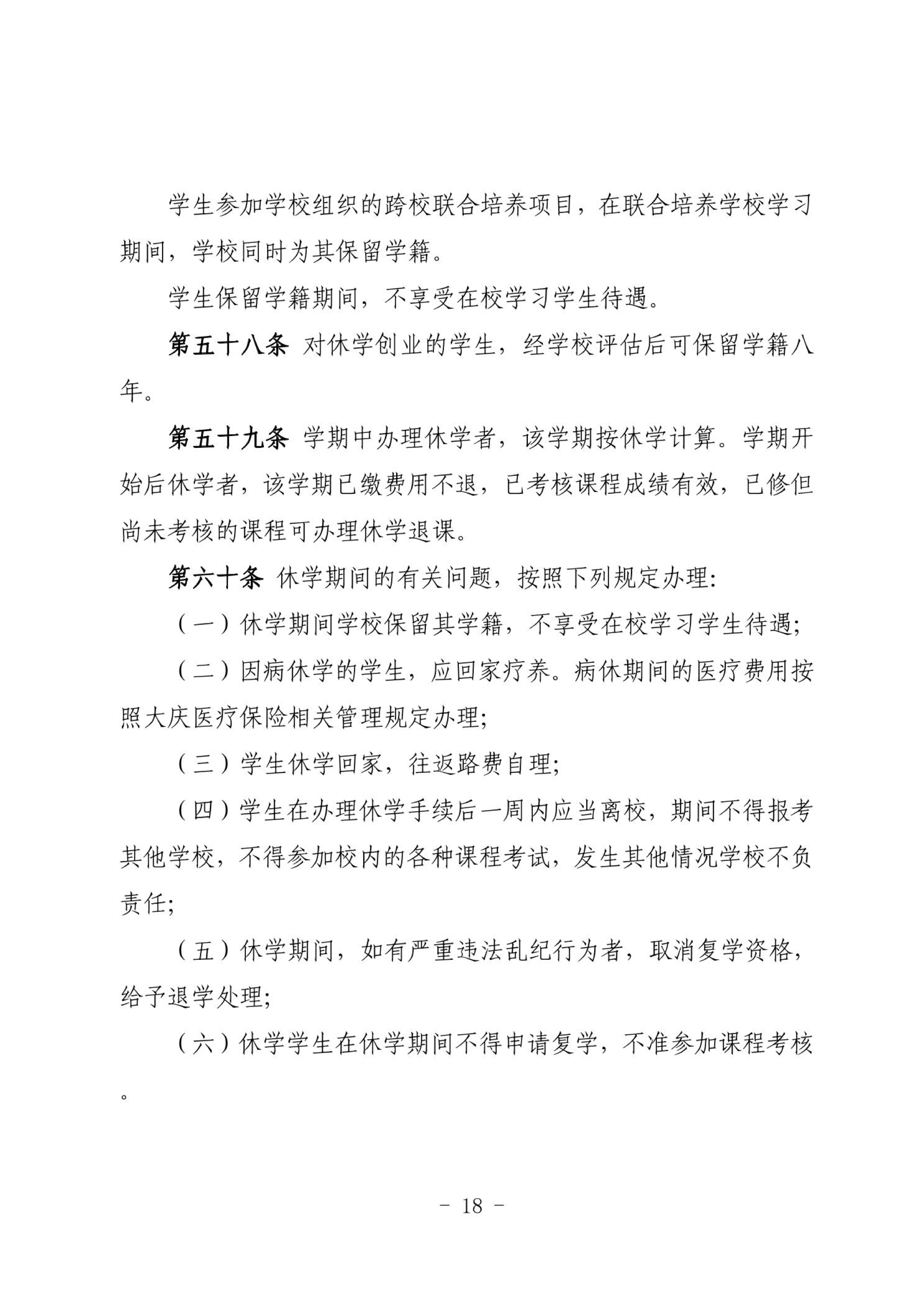
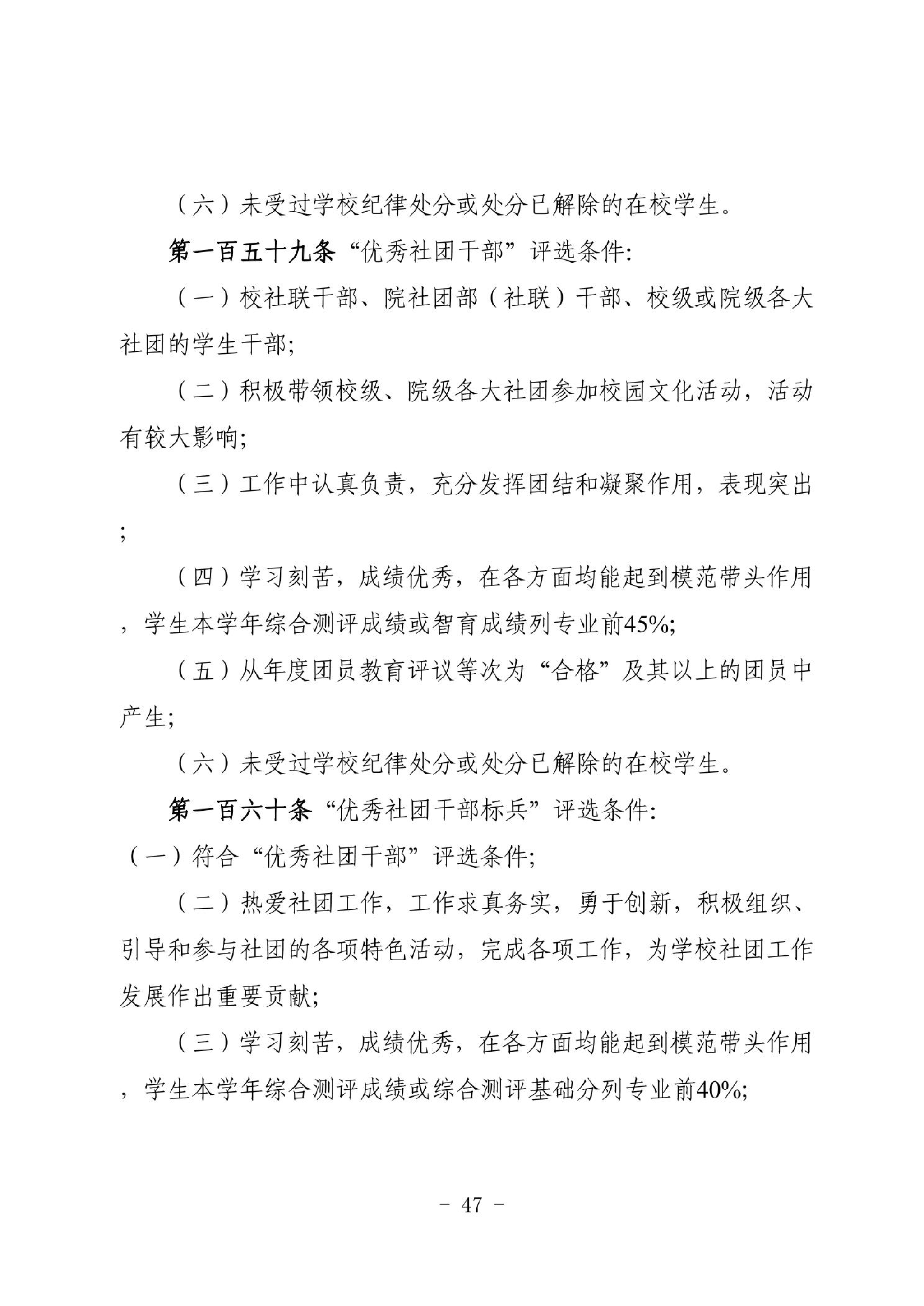
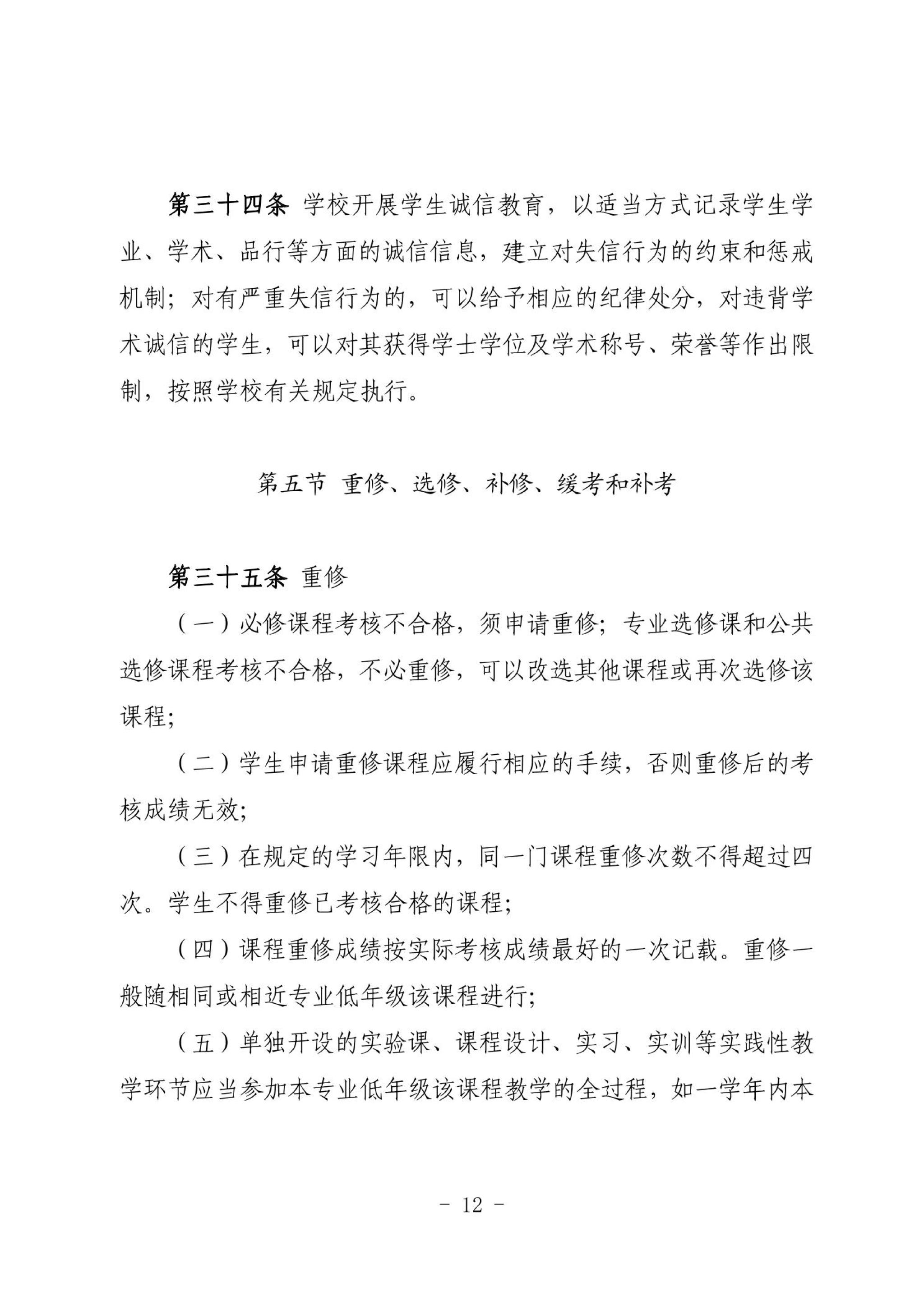
当前位置:
首页
>>
学工在线
>>
管理文件
>> 正文
关于印发《44118太阳成城集团学生管理规定(修订)》的通知
发布日期:2024-09-11 来源: 44118太阳成城集团 点击: